电子行业是研制和生产电子设备及各种电子元件、器件、仪表的工业, 2016年其现价增加值占工业比重高达7.5%。智能手机和电视、集成电路、光电子器件等的生产均保持高速增长。电子行业在促进国民经济快速发展的同时, 威胁劳动者生命安全和健康的职业病危害也大量存在。因此, 全面识别和评价电子行业内存在的职业病危害, 总结其特点, 及时发现其防护过程中存在的问题, 有利于针对性地开展职业病防治工作, 对规范该行业的职业健康安全工作, 保护行业内劳动者身心健康等均有重要的意义。
1 职业病危害因素与接触特点
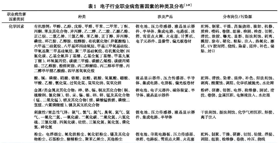
1.1 职业病危害因素种类多、分布广
电子行业由广播电视设备、通信设备、计算机、电子仪器仪表、电子元器件、电力电子元器件及电子专用设备等生产行业组成。产品种类繁多, 一般可分为3大类:一是投资类产品, 如计算机、雷达、通信机、仪器及电子专用设备等;二是消费类产品, 包括电视机、录像机、录音机、厨房电器等;三是电子元器件产品及专用材料, 包括集成电路、显像管、半导体材料及各种高频磁性材料等。生产上述不同产品所采用的原辅材料各不相同, 采用落后生产工艺与高科技先进生产工艺的企业并存, 从元器件的制造到产品的组装和检测, 都存在多种职业病危害因素。现有的调查资料和文献显示, 该行业职业病危害因素的种类繁多:化学因素有100多种, 其中有机溶剂40多种, 金属与类金属10多种;物理因素10多种;生物因素主要是来源于空调系统冷却塔的军团菌。详见表 1。
1.2 职业病危害因素以有机溶剂、噪声为主
有机溶剂在电子企业中应用较广, 主要应用于清洗、去污、稀释和萃取等生产过程中, 是主要的职业病危害因素。如以三氯乙烯为主要成分的洗板水, 含有苯和甲苯的天那水, 以正己烷为主要成分的白电油。国内电子行业中51.9%的女性职工接触职业病危害因素, 其中有机溶剂、重金属、噪声、电磁场的接触比例分别为53.3%、14.9%、6.4%、1.0%。深圳公明街道电子企业接触职业病危害因素的工人中, 46.1%接触有机溶剂, 41.84%接触噪声。重庆市微电园区电子企业的职工中, 65.1%接触有机溶剂, 43.2%接触噪声。深圳市宝安区5家电子企业中接触噪声的员工占76.3%。
1.3 新的职业病危害因素不断出现
电子行业的工艺、技术、材料不断推陈出新, 导致出现一些新的职业病危害。在喷涂和清洗作业中, 正己烷或含正己烷的溶剂(白电油)常作为苯系物的替代物而广泛应用。20世纪90年代开始, 我国陆续出现正己烷中毒病例的报道。1-溴丙烷于20世纪90年代末被引入工作场所, 随后人们发现了1-溴丙烷对人体和实验动物的毒性作用。新型铟锡化合物是液晶显示器制造过程中不可缺少的电极材料。21世纪初, 研究表明职业性接触新型铟锡化合物可导致一种新型的、具有潜在致命性的肺部损伤疾病。石墨烯等多种有毒有害物质也逐渐被人们识别。
1.4 工人接触职业病危害因素的特点
现场调查资料显示, 多数企业采用三班二运转或两班二运转的轮班制, 工人的工作时间较长, 因而接触职业病危害因素的时间较长。深圳市宝安区5家电子加工厂大多数职工工作时间是6~12 h, 86.1%的职工每日工作时间超过8 h。长时间工作不利于缓解职业病危害因素对机体造成的伤害, 会增加职业病发生的可能性。例如, 长期低剂量接触电离辐射会对劳动者健康产生负面影响, 造成晶状体浑浊、染色体畸变及淋巴细胞微核产生。
电子企业的自动化、密闭化程度较高, 工人职业病危害因素的接触水平较低。例如, 某电子企业噪声、粉尘、有机溶剂的合格率分别是24.2%、100.0%、94.5%, 其中有机溶剂甲苯、正己烷、甲醇、异丙醇、二氯甲烷的检测范围分别是1.2~11.6、37.2~89.5、3.9~28.5、0.04~27.3、8.2~240.6 mg/m3。深圳市某手机生产加工厂的工作场所中除甲醇外的其他化学毒物、铝合金粉尘、非电离辐射以及电离辐射强度(浓度)检测结果均低于职业接触限值, 而甲醇时间加权平均浓度和噪声强度分别为1.4~85.9 mg/m3、66.9~90.3 dB(A), 超标率分别为26.9%、6.3%。某电子企业工作场所中化学因素、噪声、电离辐射、非电离辐射的合格率分别是94.4%、88.9%、100.0%、100.0%, 同时该企业巡检工人个人噪声强度和放射工作人员个人剂量合格率分别为63.6%、100.0%。2011年深圳市观澜地区电子行业正己烷的合格率(86.5%)高于其他行业, 其范围为103.6~178.3 mg/m3。2014年深圳市福田区电子行业职业病危害因素合格率(98.6%)高于其他行业, 其中有机溶剂、粉尘、噪声的合格率分别为99.8%、100.0%、89.5%。
电子行业企业同一工作岗位的工人常常接触多种职业病危害因素, 例如:喷漆岗位可同时接触甲苯、二甲苯、乙酸乙酯、噪声等职业病危害因素;抛光、喷粉岗位的工人可同时接触噪声、粉尘;切割岗位工人接触粉尘、臭氧、二氧化氮、噪声、激光;擦拭工人常接触正己烷、正庚烷、环己烷等有机溶剂。大连市某电子厂职工中96.9%接触2种及以上的职业病危害因素。长期在多种职业病危害因素共存的作业环境中工作, 会对机体产生许多负面影响, 例如:未超过职业接触限值的苯系物和噪声联合作用会加重劳动者听觉系统的损害;噪声和甲烷联合暴露组听力损失(听阈> 25 dB)的员工比例高于噪声组和非噪声组;同时接触正己烷与甲苯或二甲苯会延长正己烷的半衰期, 增加正己烷的神经毒性。
2 职业病及职业中毒事故发生情况
2.1 职业病发病形势严峻
据国家统计局全国经济普查数据显示, 我国电子行业企业数和从业人员数均呈现增长趋势, 见表 2。2014年, 计算机、通信和其他电子设备制造业从业人员数位居工业行业大类的首位(7.4%)。我国电子企业主要集中在广东、苏浙沪地区。“十一五”期间江苏省电子行业发生职业中毒166例(其中慢性职业中毒157例), 占该省职业中毒病例的17.2%。2006— 2010年广东省电子行业新发职业病122例, 占总新发职业病的6.6%。2003—2012年东莞市电子行业新发职业病202例, 其中新发职业中毒病例137例。2006—2012年深圳市电子行业新发职业病共118例, 其中职业中毒38例, 职业性皮肤病28例。SHIAO等通过对3 070名电子厂工人进行问卷调查, 发现302例(9.8%)患有接触性皮炎。2000—2011年深圳市宝安区职业病发病行业分布数据显示, 电子行业的构成比(36.8%)远高于其他行业, 且职业病种类以慢性正己烷中毒和急性职业性三氯乙烯中毒为主。总体来看, 电子行业职业病发病形势严峻。
广州市22家电子IT企业166名员工体检异常, 经复查发现疑似职业病6人, 职业病禁忌征46人, 其中苯系物与噪声职业禁忌征较多。重庆市2家电子企业对员工进行职业健康检查, 结果显示疑似慢性苯中毒的检出率为7.9%(3/38), 高频听力损失4.5% (7/157), 疑似职业性噪声聋1.3%(2/157)。
2.2 职业中毒事故频发
电子行业多采用洁净厂房, 回风量通常达到70%以上, 由于大量空气被循环使用, 造成有害气体不断富集, 容易发生中毒。近十几年来, 电子行业的职业中毒事故发生较频繁。2011年发生的苹果手机正己烷中毒事件, 导致101名工人中毒。2015年某真空镀膜工厂同一车间从事表带脱漆、除油和清洗工作的4名工人相继发生1-溴丙烷中毒。2005—2010年深圳市龙岗区发生62起中毒事故, 其中电子及通信设备制造业11起(17.7%)。东莞市2003—2013年共报告急性职业中毒155例, 电子行业发病例数位于首位(30.3%)。2006—2013年电子行业中毒例数排行行业第四位, 占江苏省总中毒例数的6.7%, 中毒死亡率为13.8%。
众多中毒事故中, 正己烷、三氯乙烯中毒事故较为常见。2006—2015年深圳市107例职业性慢性正己烷中毒患者中81.3%(87人)从事电子行业。深圳市某电子企业8名工人因短期接触较高浓度的正己烷发生亚急性正己烷中毒。近年来, 国内外因职业接触三氯乙烯而引起的中毒屡见报道。2010—2014年深圳市某街道发生4例三氯乙烯药疹样皮炎。另外, 随着新技术、新材料、新工艺的不断引进, 职业病危害因素逐渐增多, 新的职业中毒也随之出现。1-溴丙烷作为一种新型溶剂常被用作三氯乙烯等消耗臭氧物质的替代品, 广泛用于工业生产中。2015年7—9月, 深圳市某真空镀膜厂陆续发生4例疑似职业性慢性中毒患者, 同年12月被诊断为“职业性慢性溴丙烷中毒”。2007年某电子厂工人因吸入大量含稀有金属铟的粉尘而引起健康受损, 这是国内首例铟引发的职业损害。
3 职业病危害防护情况
3.1 防护设施设置
深圳市福田区25家电子企业中96%设有全面机械通风设施, 40%设置有效的局部通风设施。常州市新北区电子企业防护设施有效、无效或不完善、未设置的企业数分别占总企业数的20%、30%、50%, 低于化工、轻工业的防护设施配备率。目前, 电子洁净厂房中使用的净化空调系统可有效降低工作场所中的悬浮粒子浓度, 但是对降低有机化合物浓度的效果较差。研究表明, 在普通的厂房空调系统的基础上, 加设活性炭过滤袋, 并新增一套独立的新风系统和局部排风系统可有效降低工作场所有害物质的浓度, 避免有毒物质积聚和急性中毒事故的发生。深圳市宝安区48家线路板企业均采用中央空调系统, 控制工作场所中悬浮粒子浓度, 靠中央空调提供部分新风;然而由于企业人均新风量低于30 m3/h, 工作场所中有毒气体无法被有效地稀释, 致使劳动者有毒气体的接触水平较高。由此可见, 电子行业防护设施设置情况以及防护效果有待提高, 企业应该合理设置并有效使用防护设施。
3.2 个体防护用品配备
深圳市福田区电子行业个人防护用品(personal protective equipment, PPE)配备齐全的企业仅占32.0%。电子行业非应急呼吸防护用品、应急呼吸防护用品、眼面的防护用品和劳动护肤用品的配备率分别是57.0%、56.2%、91.7%、10.9%, 低于制药、制鞋行业。线路板电子行业主要的PPE有口罩、手套、耳塞、水鞋和防护服, 其符合国家卫生要求的企业仅占16.7%, 且存在企业管理人员对PPE的防护效率认识不到位的现象。重庆市某微电园区电子企业职工PPE的使用率仅44.7%, 对“发放的个体防护用品能否正确使用”认知率较低(仅63.6%), 且存在PPE损坏才更换的现象。此外, 重庆市2家电子企业职工耳塞或耳罩的使用率仅25.0%, 其中仅5.0%职工能一直持续佩戴。与其他行业相比, 电子行业PPE正确使用率相对较低(仅68.0%)。这表明电子行业PPE的发放制度还有待完善, 劳动者对PPE的认识还有待提高。企业应加强对PPE的管理, 同时加强相关内容的培训, 使劳动者科学、合理地使用PPE, 保护劳动者健康。
3.3 职业卫生管理
电子企业的职业卫生管理情况存在较大的差异。肇庆市5家电子企业均设立了防治机构, 配备了专(兼)职的卫生管理人员, 健全了相应的管理制度, 制定了职业病防治计划, 建立了职业卫生档案, 其中3家企业定期开展工作场所职业病危害因素检测, 管理较规范。然而, 宁波市鄞州区3家小微电子企业均无职业卫生管理机构, 无专(兼)职的卫生管理人员, 无职业病防治计划与实施方案, 未设置职业病危害告知栏, 无中文警示标识, 未进行职业卫生知识培训, 无职业病危害防治专项经费计划。深圳市宝安区沙井街道48家线路板企业中建立建设项目职业卫生“三同时”, 职业卫生管理制度, 职业卫生监测, 职业卫生宣传培训, 职业病危害警示标识, 职业病危害项目申报, 职业卫生管理实施, 职工健康监护等档案的企业分别占0%、33.3%、66.7%、41.6%、43.8%、77.1%、16.7%、37.5%。深圳市观澜地区42家电子企业均未做过建设项目职业危害预评价, 其中50.0%的企业制定了管理制度, 95.2%设置了警示标识, 同时该地区电子行业岗前、岗中、离岗的体检率分别是12.0% (118/980)、84.7%(2 330/2 750)、8.8%(68/775), 上岗前和离岗时的体检率较低。2011年深圳市龙岗区平湖街道232家通信及电子企业中, 职业病危害因素监测覆盖率44.8%, 应监测点的监测率仅29.6%。漳州市某企业健康监护存在受检人数不足、体检项目不全、健康监护资料保存不全等问题。深圳市宝安区5家电子企业中82.4%的职工知道工厂有安全操作规范, 但职工对职业病危害的认知程度不高, 仅50.6%的职工接受过相关的防治宣传教育。相对而言, 江苏省电子企业中93.5%的职工接受过职业危害防护知识培训。这说明我国电子行业的职业卫生管理制度的执行程度还有待提高。企业应该加强对职工的职业卫生知识培训, 特别是企业管理人员, 并严格落实制定的相关制度。
4 小结
综上所述, 电子行业存在多种职业病危害因素, 以有机溶剂和噪声为主。该行业职业病发病形势严峻, 职业中毒事故频繁发生。在职业病危害防护方面, 存在防护设施防护效果差, PPE使用不当, 职业卫生管理制度落实不到位等问题。政府相关部门、用人单位应进一步改善工作场所劳动条件, 降低工作场所中有害物质浓度(强度), 减少职业病和职业病危害事件的发生。
来源 | 职业卫生与职业医学

